Datas e outros assuntos
Introdução
Este texto tem caráter dinâmico, isto é, ele será modificado na medida do possível. Contem uma série de mapas conceituais relacionando eventos e suas respectivas datas, por século. Eventualmente, algumas descrições interessantes poderão ser adicionadas, bem como referências bibliográficas.
Século XXI

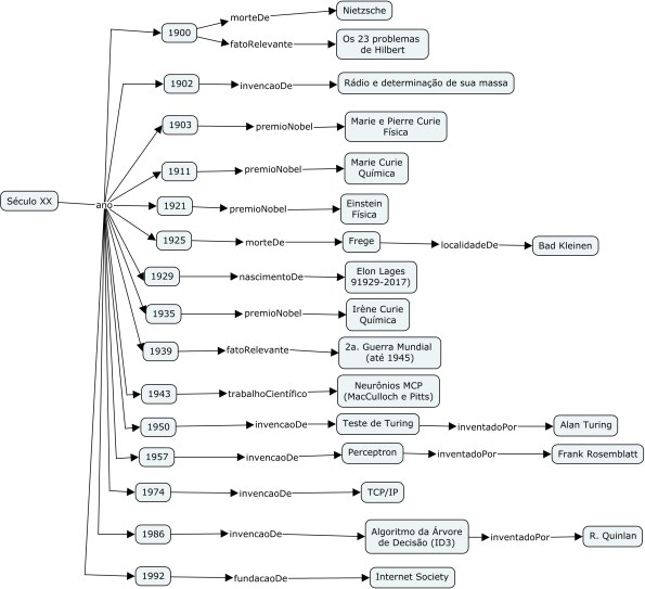
Século XX
Alguns dados do Século XX foram obtidos em: Brief History of Machine Learning
Século XIX

Século XVIII
Século XVII
![]()
Século XV
![]()
Referências
- Braga, J. P. e Nascimento, C. K., A visita de Marie Curie ao Brasil. Amazon, 2017
Categories: Filosofia, Fundamentos da Aritmética, História
aritmética, fundamentos
Comments (0)
Trackbacks (0)
Leave a comment
Trackback